Leadership Framework Aitsl
Leadership-101

Leadership Framework Aitsl

National Professional Standard For Principals Dame Pat Collarbone Leadership Framework Aitsl
studylib.net

Australian Professional Standards For Teachers Leadership Framework Aitsl
studylib.net

Aitsl On Twitter Starting A New Leadership Position In 2019 The Leadership Framework Aitsl
twitter.com

Aitsl Professional Standards Larrissa S Professional E Portfolio Leadership Framework Aitsl
lcurcioeportfolio.weebly.com

Designing Professional Learning Report Leadership Framework Aitsl
www.aitsl.edu.au

Apst Validation Part 1 Aitsl National Standards Policy Rationale Leadership Framework Aitsl
studylib.net

Australian Teacher Performance And Development Framework Leadership Framework Aitsl
www.yumpu.com

From Aitsl 2014 Australian Professional Standard For Principals Leadership Framework Aitsl
www.researchgate.net

Https Encrypted Tbn0 Gstatic Com Images Q Tbn 3aand9gcs2aublrg3jyzdxx Mqrytxbftno2zoe5j1ucdmqzc5ml53csr5 Usqp Cau Leadership Framework Aitsl
encrypted-tbn0.gstatic.com

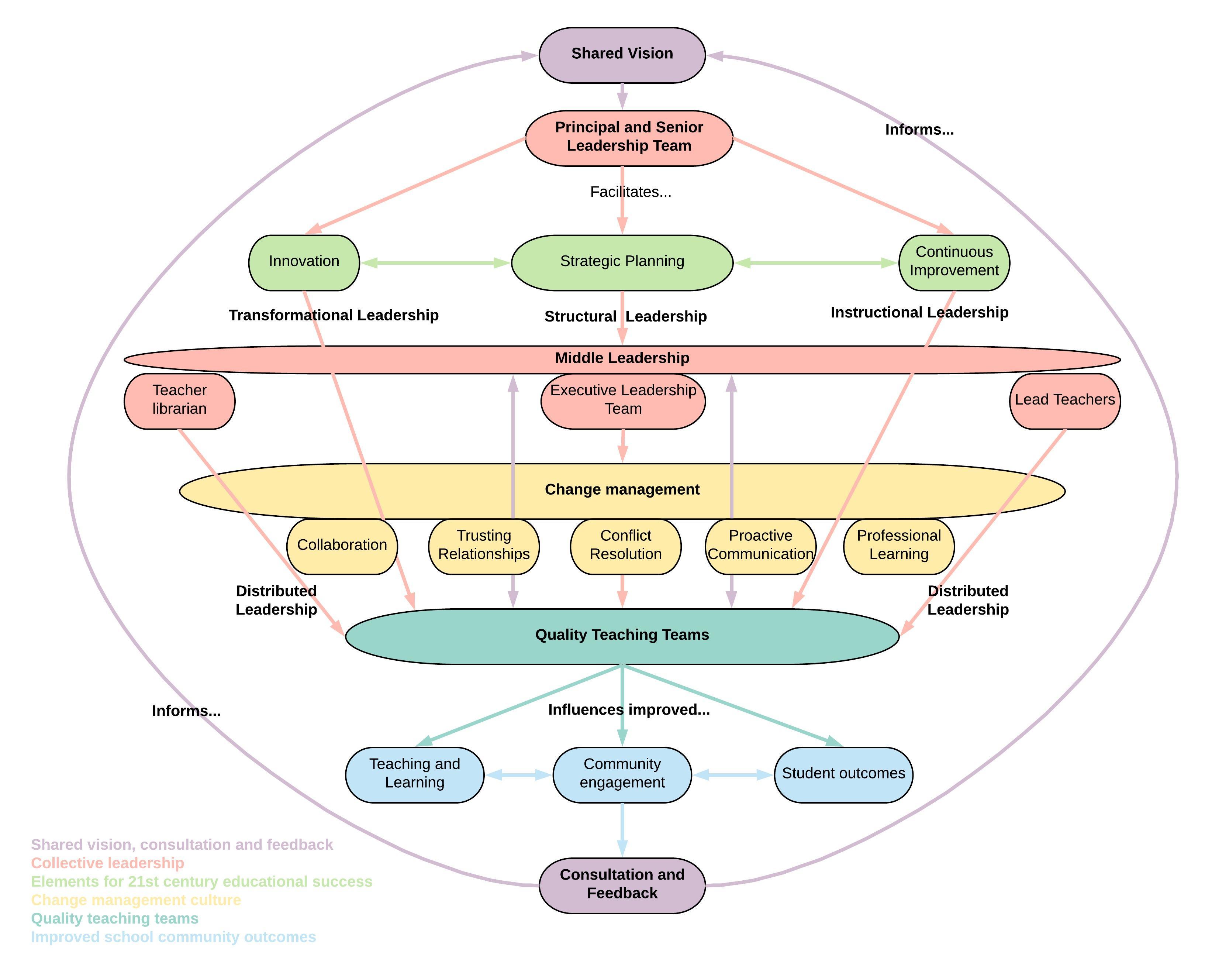
21st Century Leadership In Schools And The Role Of The Teacher Leadership Framework Aitsl
mscoxlibrarian.wixsite.com

More from Leadership Framework Aitsl